新希望·悦珑湾售楼处电话丨在售户型图丨项目介绍丨配套丨房价丨楼盘详情
扫描到手机,新闻随时看
扫一扫,用手机看文章
更加方便分享给朋友
075783879331
售楼处电话0757-83879331【售楼中心】【已认证】
营销中心电话0757-83879331【营销中心】【已认证】
开发商营销中心-----欢迎来电预约尊享折扣-----恭迎品鉴【新希望·悦珑湾】
?7号线地铁口专属婚房?
项目基本信息
开发商:新希望地产
地址:佛山市顺德区陈村新希望悦珑湾营销中心
产品类型:9栋高层(21-25层)住宅
占地面积:4万㎡
建筑面积:16万㎡
总户数:1272户
绿化率:35%
产权:70年
物业:新希望服务(已上市)
物业费:2.7元/平
楼间距:>100米
交付标准:毛坯
2022年佛山销冠楼盘‼200米地铁口‼楼下万达‼对面小学‼家门口公园‼超高得房率‼1站广州南,4站琶洲,0换乘进广州
目前在售情况:已售磬:11栋/12栋/18栋/19栋/13栋,17栋热势加推?热销楼栋:17栋?热销面积:78平-88平-103平
新希望集团,民企先锋,全球产业链,连续17年位列中国企业500强前茅,世界500强企业。
新希望地产:中国房企综合实力40强,安全稳健,2023年第二期中期票据成功发行,规模8亿元。
2019年,新希望地产首入湾区,于广佛高调布局。新希望悦珑湾,择址佛山三龙湾陈村TOD,匠心筑造的第4座湾区精品项目。锦悦系:地铁、商业、教育等各大配套均在500米内,方可称为锦悦系,地段为王。
最佳区位 | 三龙湾 广佛发展极点
三龙湾定义为大湾区轨道枢纽、广佛极点的核心、下一个千灯湖。投资金额超3367亿,约1.5个珠江新城总投入。
“广州南+三龙湾”两张王牌,陈村是“距离广州南站最近的一个板块”。
“佛山对接广州最前沿阵地”,佛山临广第一站。
“佛山去往深圳香港最快的地方”,一站广州南,通过高铁迅达港澳。
“佛山轨道交通密度最高区域”,轨道密度超0.45公里/km区、5条轨道占3条。
新希望·悦珑湾地处陈村TOD,发展前景无需置疑。
最强交通 | 三地铁一城轨 临广地铁最密集
悦珑湾坐拥“三地铁、一城轨、三桥、一路”多维交通网。
直线距离约400米广州7号线(已开通)直连番禺万博、广州科学城、大学城;
直线距离约200米广佛环线(在建中)开通以后,比7号线更高效,更便捷。一站直达广州南站,四站到达琶洲。
佛山2号线,佛山11号线(在建中)立体交通,三地铁一城轨高效覆盖广州核芯区。
3大桥:海怡大桥(已开通)、海华大桥(已开通)、潘湾大桥(规划中),均直通广州南
1大道:毗邻横五路一期(已通车),东连番禺万博CBD、西接佛山新城CBD。
优质配套 | 万达广场旁 享千亿国际配套圈
?项目毗邻三龙湾首个万达广场,商业总量约10万㎡,将于2024年1月正式开业,涵盖万达金街、大型商超、国际影城、主题商业街区等,打造成为网红打卡圣地。
周边更有顺联广场、太平洋广场、华润万家等9大优质商业配套,距离万博CBD直线约10公里,千亿国际配套触手可及。
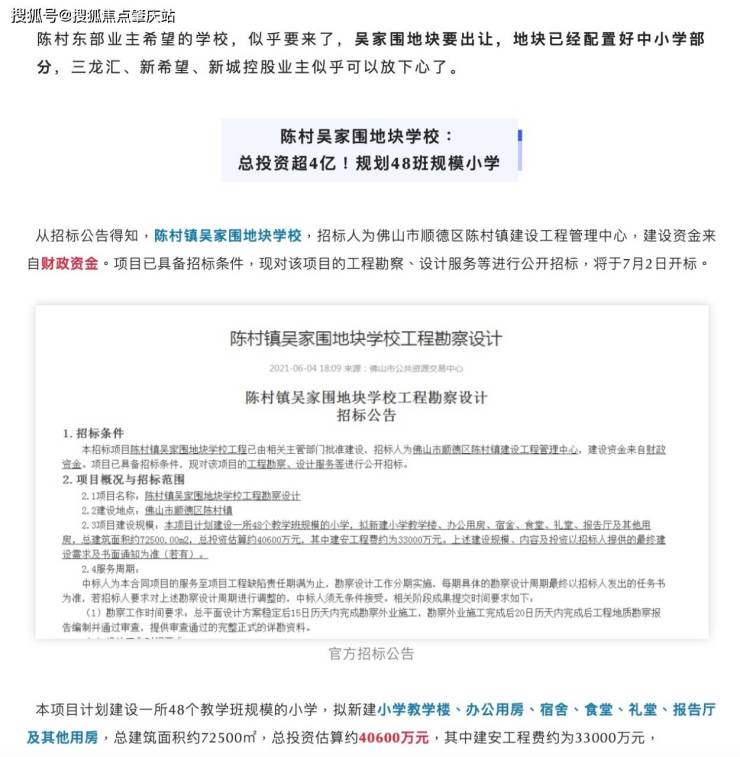
?学校落地,家门口对面吴家围公办小学,总投资超4亿,规划48班规模,同时现有的吴维泰纪念小学、青云中学等多所名校环伺,为您孩子的的教育保驾护航,赢在起跑线上。
顶级设计/内外双园 出门皆是绿意
近邻约1万㎡市政绿肺公园,项目内打造围合式星空主题园林,自带星空泳池、萌宠乐园、全龄健身区 等9大社区配套,立体式人文园境,私享静谧与活力。
极致户型 | 超高使用率 同等面积多一房
约78-126㎡片区内极致产品,同等户型多7-10㎡,生活更舒适,满足全生命周期需求,是广佛都市家庭置业首选。
?360°VR看房https://img360wcs.soufunimg.com/2021/06/18/gz/720/ea1cfbb2fa3e4ca5b965b0895664b5c2/html/index.html?nc=2811177298&type=quanjing&channel=newhouse&p=000
A户型 | 78㎡三房两厅一卫亮点:
片区最低总价,2楼仅150万,首付30万可上车
精致单身首选,女生可买来做婚前
78方可做3房,片区仅此一家
B户型 |88 ㎡三房两厅两卫亮点:
南北向皆可选择
片区唯一南向低于90平三房两卫
190-210万随意挑选,婚房最佳选择!
17栋楼王直望花园,14栋尾货仅剩最后5套
C户型 |103㎡四房两厅两卫亮点:
片区最低总价4房,一步到位三代同堂
户型方正无缺角
得房率超高,赠送多,无任何浪费
约6米轩敞横厅,主卧也可南北对流
D户型 |126㎡四房两厅两卫亮点:
终极改善,尊享悠闲生活
LDK设计,片区独有
稀缺,片区仅75席
【项目实景图】已全面封顶
重磅利好‼‼
当今市场,更多楼盘无法及时交付,甚至无法交付
“新希望悦珑湾”民企先锋,全球产业链,更安全有保障
提前2个月交楼???
临广2w+,为什么选择陈村新希望悦珑湾?
看位置:三龙湾就是下一个时代风口位,而陈村与广州南站仅一河之隔,傲踞三龙湾临广头排位置,挨着广州便是最大的优势。
看轨交:三地铁、一城轨、三桥、一路”
广佛环线+广州7号线,广佛同城中最具有影响力两轨陈村站交汇。
1站到南站,3站到大学城,4站直达琶洲 ,30分钟可广州各大中心。轨道上的陈村,比“广州”去“广州”更近
看配套:坐拥三龙湾首个万达、三龙湾省一级标准公立小学、200米高ICC佛山新地标。60万方综合体(香港地铁、佛山地铁、佛山顺碧公司三强联合打造)
为什么买新希望悦珑湾:
看公司背景:世界500强综合实力排名356位,背靠实力雄厚的集团母公司。
做别人没有的围合式大中厅花园:
内外双园 出门皆是绿意,近邻约1万㎡市政绿肺公园,项目内打造围合式星空主题园林,自带星空泳池、萌宠乐园、全龄健身区等9大社区配套,立体式人文园境,私享静谧与活力。
做别人没有的户型:
片区没有低于90方的南向3房,新希望悦珑湾有。
片区没有低于110方的南北对流四房,新希望悦珑湾有。
片区没有横厅、竖厅相结合的正改善4房,新希望悦珑湾有。
做别人没有的细节:
专为养宠物的家庭开设萌宠乐园
专为两轮车车主开设地下停车区
专为健身人士开设健身呼吸跑道泳池
小区360wifi覆盖
小区无垃圾中转站等不利因素
小区商铺无烟设计,住宅更轻松
小区高端物业,细节彰显品质
小区更近一步,升值更快更高
小区。。。
售楼处电话0757-83879331【售楼中心】【已认证】
营销中心电话0757-83879331【营销中心】【已认证】
开发商营销中心-----欢迎来电预约尊享折扣-----恭迎品鉴
声明:本文由入驻焦点开放平台的作者撰写,除焦点官方账号外,观点仅代表作者本人,不代表焦点立场。
